ECU OTA Software Update Development services enabling secure and seamless over-the-air updates for ECU firmware and software.
Builds and validates software bundles before deployment.
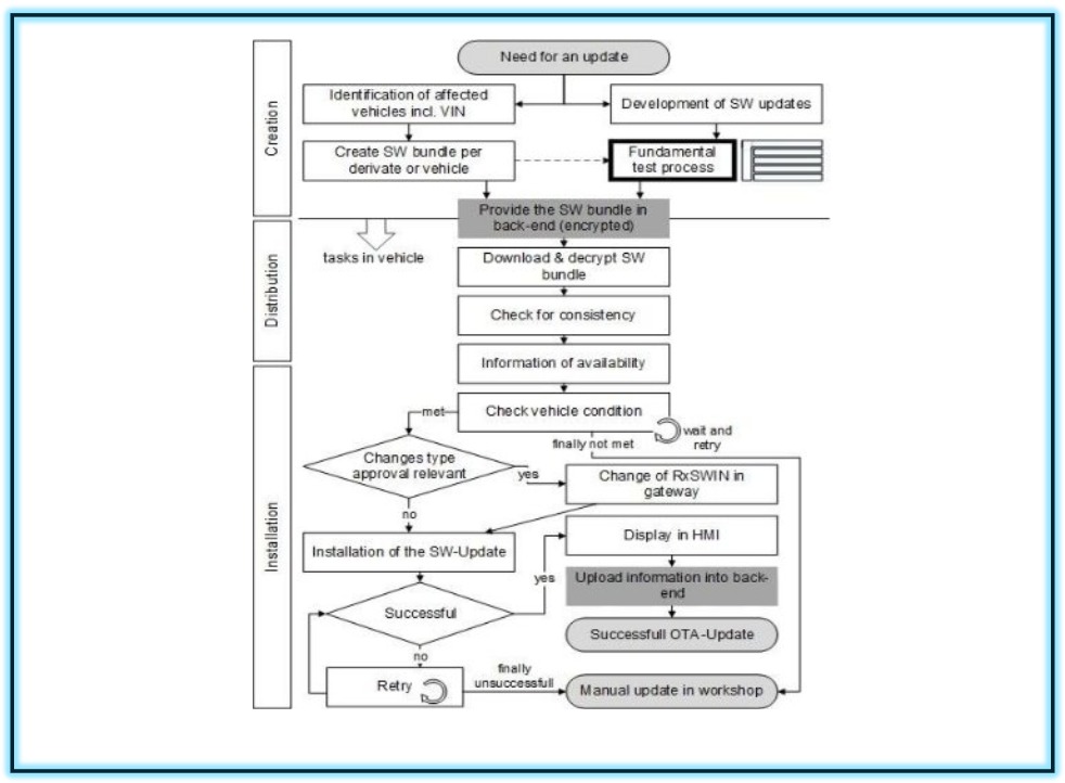
ECU downloads the update and checks integrity and consistency.
Ensures conditions (battery, network, safety) are met before installation begins.
Performs OTA installation with retry logic and fallback to workshop if needed.
Explore the core capabilities of our ECU OTA Software Update Development
Enables remote firmware and software updates for ECUs without dealership visits — faster and safer.
Includes robust bootloader to manage update installation, fallback, and recovery ensuring ECU reliability.
Uses standard automotive diagnostic protocols (DoIP, UDS over CAN/Ethernet) to manage update triggers and verification.
Packages are securely encrypted and authenticated to prevent tampering or unauthorized firmware installs.
Supports version tracking, rollback, and controlled deployment — suitable for fleets, OEMs, and SDVs.
Reduces need for physical recalls; allows remote bug-fixes, feature upgrades, and maintenance — saving time and costs.
Proven Expertise in Secure & Scalable ECU Updates

We specialize in automotive-grade ECU software including bootloaders, diagnostic stacks (UDS, DoIP), and OTA frameworks.

Solutions aligned with automotive safety & communication standards (ISO, AUTOSAR, DoIP), ensuring compatibility and reliability.

From package creation, secure delivery, ECU flashing, to version control and fleet-wide rollout we handle the complete cycle.
Building secure, reliable, and fail-safe over-the-air update capabilities for modern Software-Defined Vehicles.
ECU OTA development enables remote, secure updates of firmware, applications, configurations, and bootloaders eliminating the need for physical service visits and supporting continuous vehicle improvement.
OTA updates improve serviceability, enable post-sale feature upgrades, reduce warranty costs, and keep SDVs secure with ongoing patches and enhancements.
Essential building blocks include:
Bootloader for fail-safe flashing
UDS/DoIP protocols for communication
Encrypted software packages
Security layers (signing, authentication, integrity checks)
Cloud-to-vehicle campaign management
The vehicle checks for updates, downloads the package securely from the cloud, validates it, and installs it using a controlled, fail-safe process ensuring safety even if power or connectivity is interrupted.
The ECU communicates with backend servers to request updates, report status, handle campaign triggers, and confirm successful installation.
No matter what your goals or problems are, we’re excited to hear about them and find solutions together.
Delivering customized automotive and industrial software that accelerates innovation, enhances safety, and powers digital transformation.
+65 965 15140
+91 99869 23553
kawshol@pink-caterpillar-892822.hostingersite.com
40A, Circular Road, Singapore 049396.
4th Floor, 3-6-10, Anasuya Commercial Complex, Liberty X Roads, Opp TTD Temple, Himayat Nagar, Hyderabad, Telangana, 500029
Copyright © 2026 | All Right Reserved | Devanture Singapore